蔬菜检测仪_茶叶农药残留检测仪_农残速测仪_农药残留测试仪

酸价过氧化值检测仪 YT-GZT

产品介绍:酸价过氧化值检测仪 YT-GZT产品介绍资料山东云唐智能科技有限公司生产的酸价过氧化值检测仪为集成化食品安全快速检测分析设备,采用台式一体化设计,能够快速检测食用植物油、食用猪油、花生油、葵花油、米糠油、食品、肉制品中的过氧化值及酸价含量;仪器预留其他项目检测程序和端口,根据日后需求可进行远程升级
¥ ¥可议价 含税,批量采购享额外折扣
YT-GZT 可定制 可贴牌 联系电话:133-7109-8225
* 不同仪器参数有所不同,需联系客服详询。发布时间:2026-04-13 15:45:09

产品介绍:

酸价过氧化值检测仪 YT-GZT

产品介绍资料

山东云唐智能科技有限公司生产的酸价过氧化值检测仪为集成化食品安全快速检测分析设备,采用台式一体化设计,能够快速检测食用植物油、食用猪油、花生油、葵花油、米糠油、食品、肉制品中的过氧化值及酸价含量;仪器预留其他项目检测程序和端口,根据日后需求可进行远程升级。

该过酸价氧化值检测仪为集成化食品安全快速检测分析设备,目前已于市场监管局、食用油加工企业、学校食堂、卫生部门、配送中心、商场超市等单位广泛使用。

技术参数:

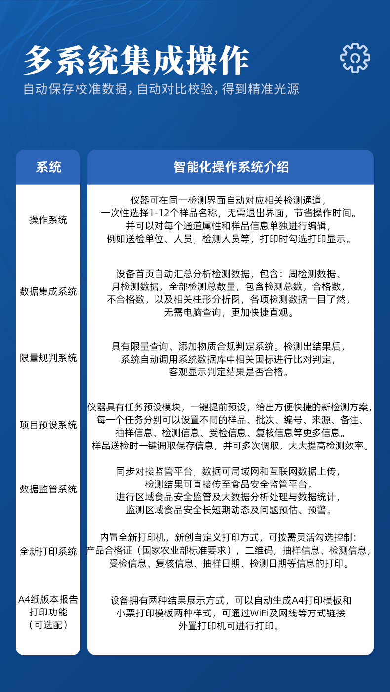
◆ 仪器采用台式一体化系统检测技术,将分光光度模块、数字化管理模块、无线通讯模块高度集成于一体,可支持检测60种食品安全检测项目,同时预留升级检测方法。◆ 仪器检测模块标准化、智能化,检测项目可随意自由组合。检测箱体内置多个标准检测单元,检测模块可以调整配置。显示屏幕:仪器采用10.1英寸竖向液晶触摸屏显,搭配运行安卓智能操作系统,主控芯片采用ARM Cortex-A7,RK3288/4核处理器,主频1.88Ghz,操作方便,性能更强。检测通道:≥12通道;采用精密旋转比色池设计,使用同芯片同光源校准精度,解决不同光源之间的误差值,1-12通道间误差0.1%,更加准确**。(***:**202022821055.2)仪器光源:高精度进口四波长冷光源,每个通道均配置 410、520、590、630nm 波长光源,标配**的光路切换装置,专利光路切换功能可实现64波长,并且所有检测项目可实现所有通道同时检测。◆ 设备可一键校准,自动保存校准数据,自动对比校验,得到精准光源,采用数据库+SP+文件三种方式存储数据,光源数据永不丢失,方便每一次使用。通讯接口:配备无线通信模块、4G(APN)通讯模块、蓝牙传输,同时具有双USB接口以及RJ45网线接口,可以多方式实现数据保存及数据传输。存储方式:支持U盘存储,标准USB接口,免驱动安装。检测结果存储容量20万条以上,可生成Excel表格进行拷贝,并具有登录保护功能。◆ 智能化操作系统:1、操作系统:仪器可在同一检测界面自动对应相关检测通道,一次性选择1-12个样品名称,无需退出界面,节省操作时间。并可以对每个通道属性和样品信息单独进行编辑,例如送检单位、人员,检测人员等,打印时勾选打印显示。2、数据集成系统:设备首页自动汇总分析检测数据,包含:周检测数据、月检测数据,全部检测总数量,均包含检测总数,合格数,不合格数,以及相关柱形分析图,各项检测数据一目了然,无需电脑查询,更加快捷直观。3、数据库系统:十几项数据库分类管理仪器:包含项目类型、项目数据、检测数据、历史记录、国标信息、曲线信息、采样信息、检测信息、受检信息、复核信息、图表信息、光源校准信息、打印样式信息、样品库信息等等,数据库之间互相协调联动保证数据的真实完整性。同时产品数据库以及历史检测记录支持一键检索功能。4、限量规判系统:具有限量查询、添加物质合规判定系统。检测出结果后,系统自动调用系统数据库中相关国标进行比对判定,客观显示判定结果是否合格。5、项目预设系统:仪器具有任务预设模块,一键提前预设,给出方便快捷的新检测方案,每一个任务分别可以设置不同的样品、批次、编号、来源、备注、抽样信息、检测信息、受检信息、复核信息等更多信息。样品送检时一键调取保存信息,并可多次调取,大大提高检测效率。6、数据监管系统:同步对接监管平台,数据可局域网和互联网数据上传,检测结果可选择直接传至食品安全监管平台。进行区域食品安全监管及大数据分析处理与数据统计,检测区域食品安全长短期动态,达到食品安全问题预估、预警。7.1、全新打印系统:内置全新打印机,新创自定义打印方式,可按需灵活勾选控制:二维码,抽样信息、检测信息,受检信息、复核信息、抽样日期、检测日期等信息的打印。7.2、A4纸版本报告打印功能:设备拥有两种结果展示方式,可以自动生成A4打印模板和小票打印模板两种样式,可通过WiFi及网线等方式链接外置打印机可进行打印。供电模式:仪器交直流两用,直流12V供电,可连接车载电源,可配6ah大容量充电锂电池,电量可实时显示,方便户外流动测试。◆ 仪器具备远程升级功能,可定向分客户分仪器更新,开机后自动更新,并可持续性免费更新系统版本,无需像传统产品返厂更新,节省时间及人力成本并避免了物流运输返厂升级导致设备损坏的潜在风险。