微信:133-7109-8225
联系电话:133-7109-8225

型号:YT-XSZG
产品介绍: 仪器用途: 山东云唐智能科技有限公司生产的重金属检测仪为集成化食品安全快速检测分析设备,采用台式一体化设计,重金属检测仪可广泛应用于大米、粮谷、果品、蔬菜、药材、水产品中重金属铅、镉···2026-03-15
咨询热线: 133 7109 8225
  在线咨询
  技术支持
云唐科技
一键获取报价单 微信扫码添加技术工程师133 7109 8225
关闭详情介绍
图文介绍
相关案例
相关资料
仪器用途:
山东云唐智能科技有限公司生产的重金属检测仪为集成化食品安全快速检测分析设备,采用台式一体化设计,重金属检测仪可广泛应用于大米、粮谷、果品、蔬菜、药材、水产品中重金属铅、镉、六价铬、汞、砷、铁、镍、铝等项目进行快速定量检测,检测项目可根据客户的需求定制,仪器预留其他项目检测程序和端口,根据日后需求可进行远程升级
该食品重金属检测仪为集成化食品安全快速检测分析设备,目前已于市场监管局、粮食加工企业、学校食堂、超市、配送中心、卫生部门、检验检疫部门等单位广泛使用。
技术指标:
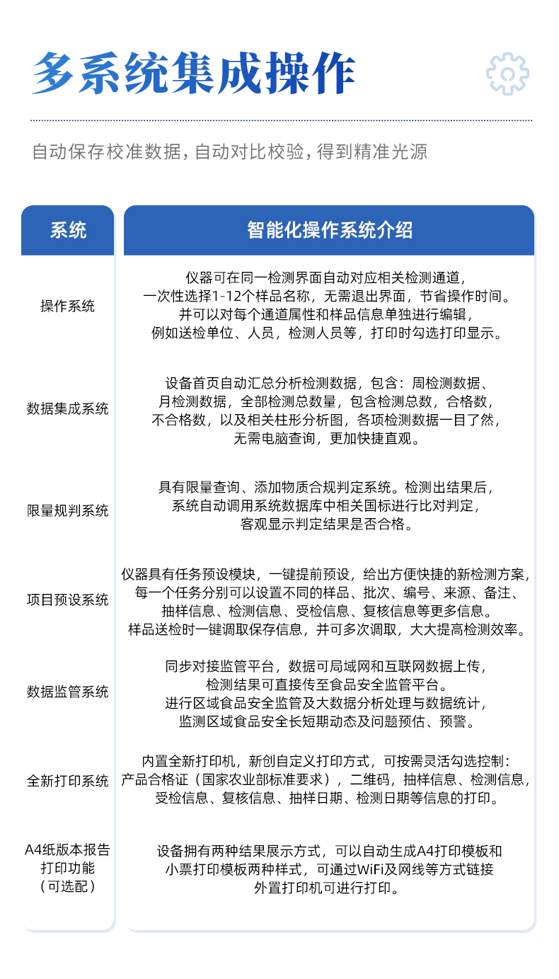
| 仪器采用手提式一体化系统检测技术,将分光光度模块、胶体金检测模块、新型农残检测模块、数字化管理模块、无线通讯模块高度集成于一体,支持检测200种食品安全检测项目,同时预留升级检测方法。 | 仪器检测模块标准化、智能化,检测项目可随意自由组合。检测箱体内置多个标准检测单元,检测模块可以调整配置。 | 显示屏幕:仪器采用10.1英寸液晶触摸屏显,搭配运行安卓智能操作系统,主控芯片采用ARM Cortex-A7,RK3288/4核处理器,主频1.88Ghz,运转速度更快速,性能更强。 | 检测通道:≥12通道;采用精密旋转比色池设计,使用光源芯片一致,可以解决各通道间由于光源芯片不同带来的检测结果误差问题,检测结果更加精准,1-12通道间误差0.1%,***:**202022821055.2。 | 仪器光源:高精度进口四波长冷光源,每个通道均配置 410、520、590、630nm 波长光源,标配**的光路切换装置,专利光路切换功能可实现*多64波长,并且所有检测项目可实现所有通道同时检测 | 设备具备开机自动校准及一键校准功能,确保检测数据结果准确。 | 通讯接口:配备无线通信模块、4G(APN)通讯模块、蓝牙传输,同时具有双USB接口以及RJ45网线接口,可以多方式实现数据保存及数据传输。 | 存储方式:支持U盘存储,标准USB接口,免驱动安装。检测结果存储容量20万条以上,可生成Excel表格进行拷贝,并具有登录保护功能。 | 智能化操作系统: 操作系统:可在同一检测界面自动对应相关检测通道,一次性选择1-12个样品名称,无需退出界面,节省操作时间。检测通道可以分别打开与关闭并对检测通道属性和样品信息进行编辑,例如送检单位、人员,检测人员等,打印时一并显示。 数据集成系统:设备首页自动统计检测数据,包含:周检测数据、月检测数据,全部检测总数量,均包含检测总数,合格数,不合格数,以及相关柱形分析图,对各项检测数据清晰掌握,无需电脑查询,更加快捷直观。 数据库系统:具有多品类多种类样品菜单功能,并且构建了完善的检索、修订功能。食品库涵盖多种菜单库100多种蔬菜名称,可按需添加或删除、编辑蔬菜名称;不同的检测通道可同时检测不同的样品,产品数据库以及历史检测记录支持一键检索功能。 限量规判系统:具有限量查询、添加物质合规判定系统。检测出结果后,系统自动调用系统数据库中相关国标进行比对判定,客观显示判定结果是否合格。 项目预设系统:仪器具有任务预设模块,可在样品送检前提前预设样品名称、检测指标、送检单位、检测单位等信息,样品送检时一键调取保存信息,并可多次调取,大大提高检测效率。 数据监管系统:同步对接监管平台,数据可局域网和互联网数据上传,检测结果可选择直接传至食品安全监管平台。进行区域食品安全监管及大数据分析处理与数据统计,检测区域食品安全长短期动态,达到食品安全问题预估、预警。 自定义打印系统:内置热敏打印机;系统打印格式多样化,产品合格证(国家农业部标准要求),二维码,抽样信息、检测信息,受检信息、复核信息、抽样日期、检测日期等信息结果,可按实际需求自行设置开启或关闭,并完成打印。 | 供电模式:仪器主机采用一体化防水、抗压、防撞击、防腐蚀机体设计,可直接使用交流电源;内置6ah大容量充电锂电池,可连续使用8小时以上,满足脱电情况下检测需求。 | 胶体金检测模块: 采用双通道CMOS成像处理技术及胶体金免疫层析技术,可同时读取双胶体金卡数据,自动采集、处理分析,将检测结果显示,并可根据参考限值自动判断检测结果,可检测常见的兽药残留、生物毒素、抗生素、违禁添加物等。 探测技术:CMOS成像探测; 检测通道:3通道,可同时读取3个胶体金卡数据; 检测方式:消线法和比色法; 显示模式:阴性或阳性; 曲线形式:轨道式自动传输扫描方式,可实时显示金标卡图像,系统自动分析并呈现出CT曲线图,CT线自动识别,无需手动调整,完成检测后自动退出检测卡。兼容市场上其他金标卡,使用耗材不受限制。 | 仪器后期可根据实际使用需求按项目升级。 |
手机: 133-7109-8225
地址:山东省潍坊高新区新城街道玉清社区光电产业加速器 (一期)1号楼415
备案号:鲁ICP备18026474号-14 网站地图网站地图
Copyright @ 2019-2022 山东云唐智能科技有限公司 All Rights Reserved. 版权所有 农药残留检测仪 食品检测仪 细菌检测仪源头厂家
微信